Hyfen8

Strategic Intelligence platform

Agentic AI platform using LLM to deliver conversational insights, codify intangibles and predicts future business performance, resilience and strategic success. Combined with generative AI to generate analyses based on public and user-loaded data.

Principle Product Designer

Role

A once in a lifetime opportunity to design something from the ground up with a pre-seed start up. An unknown, unexplored and unproven problems-to-be-solved idea ripe with potential for expansion.

Challenges

  • Collaborated with the founder and relevant stakeholders through multiple rounds of customer journey mapping to identify pain and gain points, focusing on opportunities for LLM and machine learning integration.

  • Visualized ideas with the founder by creating a blue-sky ecosystem diagram and hand-sketching wireframes, highlighting the potential applications of generative AI and machine learning.

  • Developed hypotheses and prepared user interview scripts for the founder and their team to validate ideas and assumptions concerning LLM implementations before advancing to design, AI, and development.

  • Conducted further validation after hypothesis confirmation through blue-sky sessions, specifically exploring machine learning-driven solutions.

  • Refined the blue-sky concepts into a prototype for the founder to use in investor pitches, showcasing possibilities for LLM applications.

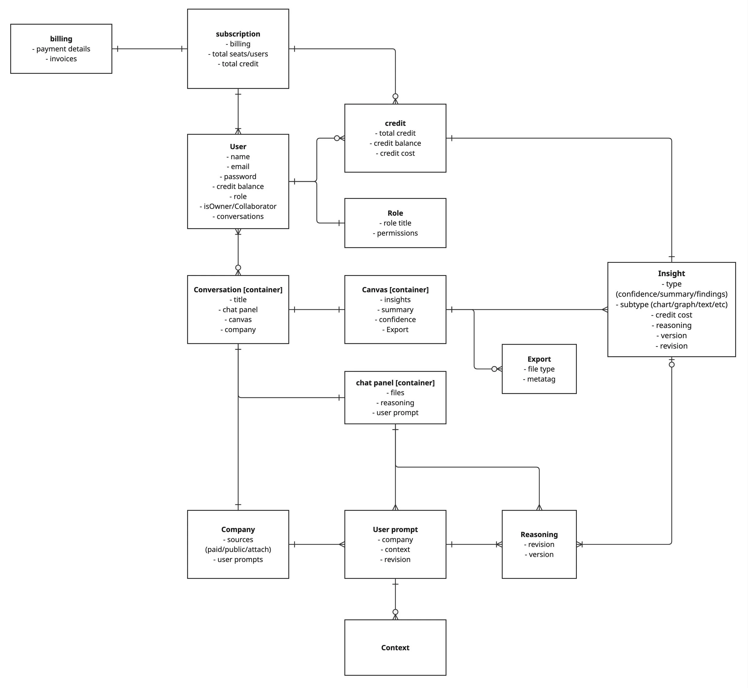
  • Partnered with full-stack developers to map entities, attributes, and analytics formulas for product display, ensuring they support machine learning functionalities.

  • Collaborated with data scientists and engineers to outline agent response flows and establish boundaries, integrating LLM principles for enhanced user interactions.

  • Provided design assets and guidelines to support data engineers and developers in effectively integrating generative AI and machine learning technologies.

  • Established and documented agent-based UX guidelines that emphasize the role of LLMs in providing intuitive user interactions.

  • Designed high-fidelity agent interactions using the Google Material Design system to ensure accessibility compliance and speed of delivery, with a focus on machine learning-enhanced responsiveness.

  • Worked with the product manager to prioritize and break down the MVP into manageable tasks for the team, ensuring alignment with LLM capabilities.

Process

Clear UX framework ensuring cohesive design approach to enhance usability across product. Streamlined development process by providing assets and guidelines and minimising misunderstandings during integration of agentic and generative AI.

Outcome

Next
Next

Covidence